One of several papers on management
When business goes screwy
Written by John Berry on 27th March 2020. Revised 10th November 2020.
6 min read
When business goes screwy, as is happening now during the coronavirus pandemic, it’s time for managers to think.
The anxiety levels across the country are rising. Everyone is worried – about getting sick, about not being able to pay bills, and generally about not having a future. It’s easy for managers to join the throng but for the sake of their employees, shareholders and other stakeholders, each must turn to think about strategy.
Most businesses will get through the current problems. But the danger for many is not in bare survival. The threat is more long-term. It’s in now determining what needs to be done now and the changes managers will need to make to recover once markets pick up and employees return to work.
Recovery will likely be slow.
To manage the recovery, managers need to develop one or more likely scenarios describing both the future market environment and the firm’s future required capability. Each scenario describes a possible state for which to plan.
But how does one develop such scenarios? There’s no-one to ask for there’s no-one with a simple answer. It’s for the manager to speculate.
There are two tools that are particularly useful here.
Turning to Delphi
Delphi (as in the Oracle of Delphi) is a method of forecasting. Under Greek mythology an oracle is a wise one who was consulted to forecast the future. One of the key oracles, Pythia, lived at Delphi.
The Delphi method of forecasting in business is a systematic method of arriving at a consensus about some future state or scenario. It can be applied to problems such as future market size and requirements, future technologies and future societal attitudes.
Delphi has application when there is no single answer to the problem.
The Delphi method requires that a number of forecasters are selected for their insight into the subject. It's important that these forecasters are anonymous to the management team and to one another. If their names are known, bias will be introduced and that will detrimentally affect the value of the outcome.
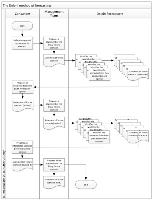
A consultant facilitates the set up and administration of communication with the oracles. The forecasting runs for two rounds. After each forecast by the oracles, the consultant amalgamates the responses to a single opinion and this is used to again solicit a forecast.
The consultant may use a research question, questionnaires or surveys to stimulate and guide the oracles.
After two rounds, the consultant consolidates the responses to a final statement. The process is shown in the swimlane chart below.

Often managers have problems in starting discussion about strategy. Before they can make plans, they must know what they are planning for. Delphi allows managers to forecast the nature of the organisation needed to address a market or respond to an environment such that an organisational capability statement can be built. It's an input to the development of a balanced scorecard and to the building of a concept model (two further tools in strategy-building).
Visioning through rich pictures and thematic analysis
A vision of the future can be built by constructing a rich picture collectively with your management team.
A rich picture acknowledges that things are messy, involving many disparate company systems, the external environment and many perspectives. To draw, or rather, construct, a rich picture, you need almost to go back to your childhood. Get some magazines out and use scraps of meaningful images and glue to build a single image that captures as much as possible of the future problem or opportunity and its context.
A rich picture can include symbols, words, sketches, pictures, arrows and more. It’s for the managers to determine what is and is not a rich picture, so long as it has meaning for those who need to interpret it. It’s a picture of the firm. For strategy, it’s a picture of the firm at some time in the future.
Once developed, the rich picture can be analysed to yield a few key themes. A theme is a common idea around which topics coalesce. It’s a way of analysing in order to develop tangible required capability. It’s a way of converting a huge number of nebulous, ill-specified topics into something ‘hard’ and tangible for further analysis. The aim is that those themes in the conceptual world translate to systems in the real world which will be the focus of change. In the end, systems must be identified in order to develop action plans.
Several rich pictures can be drawn and compared and several groups can draw rich pictures to draw out different issues. Start by watching this video from the Open University.
Search for ‘rich picture’ online and you’ll see thousands of examples. The point is that it’s a visual expression and there’s no right way to do it. Once you have the pictures, mine them for themes suggesting tangible systems to work on, like marketing, materials supply and skills.
Plans give hope
The value in forecasting and strategy development is two-fold.
First, when there’s chaos and uncertainty, humans get great value in creating order. It’s part of the human condition – making order from entropy. Developing a plan gives your management team something to work on. It gives actions to be done today for benefit tomorrow like building a new web-site, developing new and revised products and refreshing partner relationships. As a result, your firm will be ready for recovery, refreshed.
Second, plans give hope. By stating some future scenario and an aim for your firm’s place in that scenario, you are giving hope: hope to yourselves and your colleagues, hope to your employees, hope for your shareholders and hope for all your stakeholders like suppliers and clients. It gives you a reason to communicate with all these people and communication is the core of marketing. Your marketing will therefore emerge strong and marketing is the vanguard.
And now?
Forecasting and rich picture and thematic analysis can be done online using electronic communication. Rich pictures can be drawn by a team online using meeting applications like GoToMeeting. But do choose the application wisely. You get what you pay for and many applications are developed for the public and don’t lend themselves to serious online work. To help managers use online tools, we've provided some guidelines.
Both techniques require several people to participate. Forecasting requires a consultant.
Can we help?
Start your recovery now. Managers working from home can get together online.
Contact us now for a free discussion about how you might proceed. We can facilitate strategy-buidling sessions or simply advise on how it's done.